“377”普通化妆品彻底凉了,与之遭遇共同命运的还有“大麻化妆品”“干细胞化妆品”“药妆”等9类产品。其中今年有7类所谓化妆品被叫停,数量之多、监管速度之快,均创下历史之最。将今年称为是化妆品行业史上最严的一年丝毫不夸张。
“377、干细胞、EGF”等也均与成分有关,这反映出,今后化妆品企业借成分大做文章、钻空子的路行不通了。
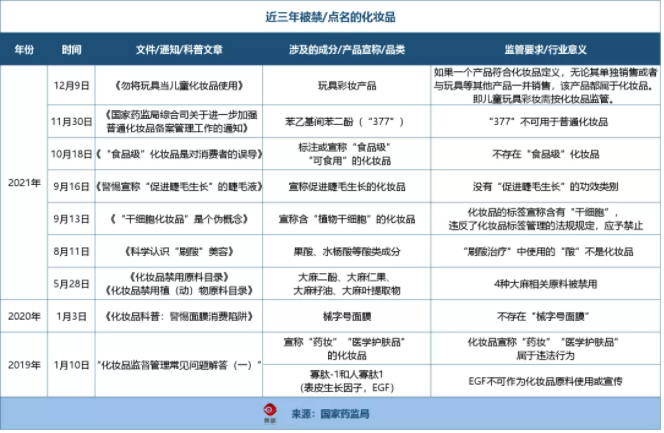
这10类产品“凉”了
今年是化妆品法规元年,年初至今,各类法规、文件相继出台,行业迎来严管期。今年首个被禁的化妆品品类即为“大麻化妆品”,该政策源自国家药监局对化妆品禁用原料目录的更新。5月28日,新版的《化妆品禁用原料目录》《化妆品禁用植(动)物原料目录》正式发布,其中包含了大麻二酚、大麻仁果、大麻籽油、大麻叶提取物4类大麻类原料,由此,中国化妆品行业再无“大麻化妆品”。
此后,从8月至12月,几乎平均每个月国家药监局都会通过“科普知识”栏目发布1篇与化妆品相关的科普文章,明确表明国家对相关化妆品的监管态度。

截自国家药监局官网
譬如,今年9月13日,国家药监局发表名为《“干细胞化妆品”是个伪概念》的文章指出,“化妆品的标签宣称含有‘干细胞’,违反了化妆品标签管理的法规规定,应予禁止”,这也就意味着,市面上所有宣称“含有干细胞”的化妆品均涉嫌违规。一个月后的10月18日,国家药监局又发表《“食品级”化妆品是对消费者的误导》一文,直接认定,“化妆品的标签宣称‘食品级’‘可食用’等,违反了化妆品标签管理的法规规定,应予禁止。”也即代表着不存在所谓的“食品级/可食用”化妆品。
值得一提的是,今年8月11日,国家药监局还尤其指出“刷酸”治疗中使用的“酸”不是化妆品,并重申各种酸类成分在化妆品中的使用限量。
根据统计,今年以来,共有“大麻化妆品”“刷酸化妆品”“干细胞化妆品”“睫毛生长液”“食品级化妆品”“377普通化妆品”“儿童彩妆玩具”等7类产品被禁或严管。

加上2019年1月被禁的“药妆”“医学护肤品”宣称和“EGF化妆品”,以及2020年1月,一纸公文彻底给所谓的“械字号面膜”判下“死刑”,近三年来,共有10类产品“凉凉”。
抵制成分滥用
值得关注的是,上述被点名的10类产品中,有7类均是与原料/成分有关,即通过利用成分的特性,在宣称上获得“优越感”。譬如“食品级化妆品”就是借食品级原料,来强化产品的安全;又如普通化妆品添加“377”,容易让消费者联想到美白功效。“大麻化妆品”“刷酸化妆品”“干细胞化妆品”“EGF”等也是同理。
而这种现象的产生与化妆品行业盛行的“成分党”关系密切。所谓“成分党”,即指,格外关注产品成分,会搜索并了解每一种成分的功效和浓度,从而决定自己的购买行为的化妆品消费人群。近年来,在行业KOL、网红、平台等综合推动和教育下,很多消费者甚至直接将成分与功效划上等号。
伴随着“成分党”逐渐增多,美妆品牌也开始投其所好,不少品牌纷纷以“成分”作为产品的主要卖点。玻尿酸、烟酰胺、玻色因、377、水杨酸等成分成为了化妆品宣称的“主角”。
一位资深行业人士即指出,“现在化妆品行业有一股‘风气’,即品牌为‘打爆品’,会与美妆博主等进行联合营销,将某个‘厉害’的成分进行反复宣传和‘安利’,一旦这个成分的消费者教育足够充分后,市面上就会出现多个品牌‘跟风’这个成分的相关产品。而这样容易导致市场产品的良莠不齐与不合规行为的泛滥。”
典型如,近期备受关注的热门美白成分“377”。众所周知,“377”是德之馨旗下的专利产品,被行业公认为是美白“王牌”成分。2012年,“377”正式获批为我国化妆品新原料。有工程师向青眼介绍,“国内最早一批使用377成分的品牌包含了欧莱雅、兰蔻、赫莲娜、城野医生等国际品牌。不过热度最大的当属城野医生的377精华,该精华至今已迭代超过7个版本。”
正是在城野医生377精华等产品的带动,以及美妆博主的宣传下,“377” 成为消费者心中“美白”的代名词,相关产品均非常火爆。由此,多重因素的影响下,近年来,市面上涌现出的以“377”命名的产品不胜枚举,普通化妆品使用“377”也成为一种潜规则。
不过,由于“377”原料的使用范围仅有“美白肌肤”,按照规定,使用“377”原料的产品需获得特证。所以近期国家发文要求对“377”普通化妆品停产、注销产品备案和召回,该类产品也彻底“凉凉”。
正所谓“管中窥豹”,不少业内人士认为,透过此次“377普通化妆品风波”可以看出,国家从原料端、功效宣称方面的监管正日趋收紧。“一些品牌想走‘捷径’的做法可能是行不通了,最后很有可能是‘弯路’。”
另外也可以发现,今年被叫停的产品多数发端于社交平台与直播平台。典型如,“刷酸”化妆品。今年以来,抖音、小红书等平台上,不少美妆博主、KOL大肆宣传“刷酸”的作用,让“刷酸”成为了消费者争相追逐的美容途径,仅小红书上与“刷酸”相关的笔记就多达25万+篇。

截自小红书
但实际上,所谓的“刷酸”其实是一种化学换肤术,较高浓度的“酸”对皮肤具有一定刺激和破坏作用,消费者需要到正规的医疗机构进行。然而,一些护肤品或者美容院打着“刷酸”的名头,夸大宣传,对消费者造成了一定程度的误导。由此,8月11日,国家药监局发布科普文章,提醒公众科学认识“刷酸”美容,杜绝了打着“刷酸”概念化妆品的泛滥。
监管布下天罗地网
2019-2020年,每年都会有1至2类化妆品被定性为“不存在”。而今年则是化妆品被“禁”数量最多的一年。这是为何?
毋庸置疑,这与《化妆品监督管理条例》以及一系列相关配套法规的落地实施关系密切,化妆品行业已进入严监管时代。而另一方面,还与今年国家药监局开始在全国范围内实施“风险监测”的部署有关。
广州荃智美肤生物科技研究院研发总监张太军说,所谓“风险监测”,即全国的药监系统有计划、有组织地在全国各商超、化妆品店、电商平台等渠道购买化妆品样品并进行抽检,然后抽检报告统一提交到国家药监局进行汇总,形成大数据。
张太军进一步称,全国药监系统在进行产品抽样时,不设侧重点,就是随机抽检。“最后数据一汇总,国家药监局就很快清楚问题出在哪里了,然后就会采取相应的措施或专项行动。例如,通过数据汇总国家药监局了解到儿童化妆品的问题和乱象比较多,就会马上在全国范围内开展针对儿童化妆品的专项检查。”
由此可见,通过“风险监测”,国家药监局好比在全国范围内部署了一张“天罗地网”,能够很精准地掌控化妆品的风险点,并对其进行监管。
“以前只有广东局在进行‘风险监测’,今年开始,是国家药监局在全国范围内进行了。”张太军补充道。而这也就进一步解释了,为何今年被“严管”的化妆品品类数量较以往大幅增加。
在化妆品违禁词网开发人李锦聪看来,对于今年很多产品被禁的现象,其实这其中有很多都是很早就存在的问题,只是以前很多人不懂法规,也没有用心去学习法规,再加之监管不够严,所以没有暴露出来而已。“但是,今年在新法规实施的一系列带动之下,不少问题都引起了重视,因此很多产品都‘中枪’了。”
而另一位不愿具名的法规工程师还向青眼表示,“从目前监管部门的一系列举措来看,各级监管部门严格按章办事的态度已是十分明确。因此,企业也不能再抱着侥幸心理去打‘擦边球’了”。他建议,行业人士都需要学好法规并吃透,清楚新规带来的影响,否则企业今后也将面临着巨大的风险。
今年被明令禁止或点名的7类产品,有部分在电商平台上仍有售。不过,根据今年10月11日,国家药监局发布通知称,今年10月至明年10月,国家药监局将在全国范围内组织开展化妆品“线上净网线下清源”专项行动,且专项行动的工作重点就包含了清理整治违法宣称“药妆、干细胞、刷酸、医学护肤品”等的化妆品)。
由此可见,对这10类产品的监管是一场持久战,在此形势下,明年化妆品企业一样要小心谨慎,不能越轨了。
相关推荐:
- 多种原料被禁用?专家带你全面解读儿童化妆品新规!
- 红没药醇真的会是下一个377吗?
- 科学认识“刷酸”美容,理性用“酸”!
- “促进睫毛增长”、“干细胞化妆品”、“刷酸美容”、“医美面膜”?NMPA都有权威科普
我们的服务:
