近日,有业内人士反映,在药监局化妆品备案审核中,产品名称带有“妈”字,也被默认为宣称新功效,需按照特殊化妆品进行注册。 事实上,自《化妆品分类规则和分类目录》发布以来,孕妇适用化妆品就成为了第一个明确为新功效的品类(新功效归为特殊化妆品)。也就是说,普通化妆品不应宣称孕妇可用/专用,孕妇化妆品也将迎来前所未有的大洗牌。
孕妇适用属新功效,不是普通化妆品
据青眼观察,目前市面上宣称孕妇可用的化妆品比比皆是,而且产品名称中直接带有“孕妇”“孕妇专用”“妈”字眼的普通化妆品备案也不少。不过,随着新条例配套法规的逐步实施,孕妇化妆品或将进入严管期。
而且近期,某行业人士发布了一张图片,显示,该化妆品备案的审核意见表示“产品名称‘xx靓妈’暗示特殊人群(孕妇)使用,涉及宣称化妆品新功效。”说明了孕妇化妆品的特殊性。

受访者供图
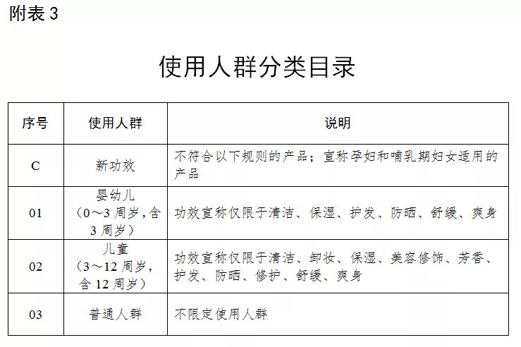
根据新条例规定,用于染发、烫发、祛斑美白、防晒、防脱发的化妆品以及宣称新功效的化妆品为特殊化妆品。同时,在《化妆品分类规则和分类目录》(下称《分类规则》)中,按使用人群分类,宣称孕妇和哺乳期妇女适用的产品属于新功效产品。日前,浙江省药品监督管理局微信公众号“浙江药闻”也发文强调,“宣称孕妇和哺乳期妇女适用的产品,不属于普通化妆品。”

截自《化妆品分类规则和分类目录》
换句话说,自今年5月1日《化妆品分类规则和分类目录》正式实施后,孕妇化妆品就应作为新功效化妆品,需要按特殊化妆品进行注册管理。 “孕妇产品按新条例的分类标准,明确了属于新功效。但在老法规之下,实际也不好处理。”一位第三方法规咨询和检测企业负责人告诉青眼,“以前孕妇产品也不好备案,管的比较严。不过主要是针对进口产品,国产产品相对还是比较宽松的。” 但值得注意的是,自新条例及配套法规发布后,以孕妇适用化妆品为例,新功效化妆品相比染发、烫发、祛斑美白、防晒、防脱发五类特殊化妆品,除了需要做特殊化妆品相关的功效评测外,还有额外的要求。
据《化妆品功效宣称评价规范》(下称《规范》),宣称新功效的化妆品,除使用强制性国家标准、技术规范以外的试验方法,还应当委托两家及以上的化妆品注册和备案检验机构进行方法验证,经验证符合要求的,方可开展新功效的评价。同时,在产品功效宣称评价报告中,还要阐明方法的有效性和可靠性等参数。 正因为新功效的要求更高,华测检测功效实验室负责人陶竞越曾表示,“不建议企业在这个节点过度押宝所谓的新功效。”他还认为,在新规发布的前两年要想提新功效是比较难的。
众所周知,特证产品相比普通化妆品费用高、周期长,且还存在不确定因素,因此品牌方、工厂大多是“谈特证色变”。孕妇化妆品变为特殊化妆品注册管理,而且是新功效,显然会给这一品类带来更高的准入门槛,随着《规范》自明年1月1日要求产品注册备案必须提供功效评价证据,孕妇化妆品也将迎来严管时代。
在售产品多为普通化妆品
据中商产业研究院报告显示,2012年中国孕妇护肤品市场规模仅10亿元,预计到2022年将达47亿元。另有调查显示,当前孕妇人群对自身的护理标准正在不断提升,60%的妈妈在怀孕期间会使用孕期专用护肤品,近50%的妈妈会在孕期化妆。在小红书上,“孕妇护肤”相关笔记也已达到14万+篇。天猫上搜索“孕妇化妆品”,则显示有约1600多件商品。
伴随着近年来市场需求的逐步增长,行业中也出现了一批企业加快布局孕妇化妆品领域。目前,孕妇化妆品品类已较为完善,大多数推出孕妇化妆品的品牌都已涵盖了洁面、爽肤水、精华类、精油、唇膏等产品。 据青眼不完全统计,目前市场上推出了宣称“孕妇专用”或“孕妇适用”化妆品的品牌,包括广州爱韵旗下袋鼠妈妈、广州淮杰旗下亲润、上海上美旗下红色小象、华熙生物旗下润熙禾等。

其中,在淘宝平台上,袋鼠妈妈品牌占据孕妇护肤品销量的前列。在袋鼠妈妈旗舰店中,产品月销最高达7万+,更是有数个月销过万的单品,规模不输市面上大部分的护肤品牌。但以其产品“鲜护舒纹橄榄油”为例,在国家药监局化妆品监管app查询发现,为普通化妆品,备案日期为2019年6月。
值得注意的是,从产品信息来看,当前市面上孕妇护肤品基本上都是普通化妆品,且可大致分为两种情况,一种是,产品备案名称直接含有“孕妇”“孕妇专用”,标签也会注明适用对象为备孕、妊娠期及产后女性。

截自化妆品监管app
另一种情况是,产品备案信息上并未显示出与“孕妇”相关的字眼,但在销售环节上,品牌却会宣称“孕妇专用/适用”,而且这类产品占绝大多数。 比如下图中某品牌洁颜蜜产品,备案号为“x G妆网备字2021500870”,备案日期为2021年7月21日,在产品详情中显示产品适用“备孕 产后 全阶段”、“孕敏肌可用”。

截自国产普通化妆品备案信息平台

截自品牌旗舰店
有行业人士表示,此前我国孕妇化妆品仍沿用普通化妆品行业标准、尚未建立专门行业标准。因此,行业仍处于较为初始的发展阶段,监管较为宽松。但可以看到,即使法规上已明确表示宣称孕妇适用的化妆品属于新功效化妆品,目前,市面上还未出现按新功效标准执行的孕妇护肤品。
明年起,孕妇化妆品大洗牌
业内对孕妇化妆品的理解是,孕妇化妆品包含孕妇用护肤品及彩妆,产品具有天然性、安全性、专业性、有效性、基础性五个特征,成分中不含中重金属、酒精、激素、矿物油、化学防腐剂和化学香料,对胎儿和孕妇无伤害。 也因此,孕妇产品与市场上的普通化妆品相比,有着更高的要求。一位资深婴幼儿企业研发工程师告诉青眼:“孕妇产品基本与婴幼儿产品差不多。但是在婴幼儿基础上还有很多不能用,要看药典里哪些不能用于孕妇:比如迷迭香(还是要看添加量)”。也因此,孕妇产品比婴幼儿产品的成分可选范围要更窄一些。
体现在市场端,在产品销售过程中,品牌也会将产品的安全检验报告放在商品详情的重要位置,并宣称产品不含色素、重金属、矿物油等对孕妇有潜在风险或禁用成分。 显然,安全是底线。与此同时,明年开始,孕妇化妆品的合法合规经营也需引起企业重视。
“根据法规,一般旧的已备案的孕妇用产品,都是今年5月1日之前备案的产品,销售至保质期结束。5月1日之后,就不能生产了。”一位行业人士告诉青眼:“这些已经备案的旧产品,都是在旧系统上的。如果想转到新系统,或者想在新系统备案,一个是去掉里面的孕妇适用,或者全家适用的宣称。一个是当做新功效,当做特殊化妆品注册。”不过,她补充道,“今年下半年很少听说有孕妇产品出现,因为没有针对孕妇化妆品的要求及文件出台。”
据《分类规则》规定,自2021年5月1日起,企业在进行特殊化妆品注册或者进行普通化妆品备案时,应当填报产品分类编码,而在今年5月1日前已经取得注册或者完成备案的化妆品,也应当于2022年5月1日前,通过化妆品注册备案信息服务平台补充提供产品分类编码。 按此要求,有资深法规人士表示:“5月1日之前备案的产品,暂时可以宣称孕妇护肤品。但是5月1日之后的产品,要么就按新功效要求注册,要么就不能宣称孕妇适用了。”
总之,宣称孕妇适用的新产品要按普通化妆品备案是行不通了,旧产品也要警惕产品宣称的合规性,并在规定时间内补充产品分类编码和功效宣称依据。在药监部门严管化妆品行业的大背景下,孕妇化妆品作为第一个明确的新功效类产品,毫无疑问“明年孕妇化妆品也将迎来大洗牌”。
相关推荐:
我们的服务:
